PET Context Edits
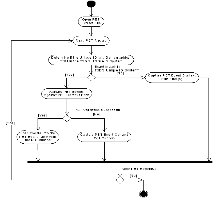
After a PET Extract File is successfully validated against the PET XSD and transferred to TEA, the system places the file in a queue for further processing. As resources are available, the file is opened and the PET Records in the file are validated and loaded. As illustrated below, the PET validation and load process is divided into two logical stages:
PET Context Edits are used in both stages. If the system does not find an exact match for the student ID and major demographics in the TSDS Unique ID System, an error will result. If the system does find an exact match in the TSDS Unique ID System, the PET events are validated against appropriate PET Context Edits before being loaded into the PET Event table. Each of the PET Context Edits is presented in the next section.
PET Validate and Load Process

Each PET Context Edit is traced to its associated PEIMS Edit Number, if applicable. A PET Context Edit is not required for any of the following data elements because data quality is assured through the XSD validation process:
PET Context Edits have been defined for BirthDate, SexCode, GenerationCode, AmericanIndianAlaskanNativeCd, AsianCd, BlackAfricanAmericanCd, NativeHawaiianPacificIslandCd, WhiteCd, and HispanicLatinoCd in support of the PET Student Add process. See “PET Edits” section.
PET EDIT # |
Data Element(s) |
Edit Rule Text |
PEIMS Edit # |
|---|---|---|---|
P001 |
StudentID |
The first character of StudentID must be “S” or “0”-“8”. |
10001 |
P002 |
StudentID |
Each character of StudentID must not be the same number. |
10002 |
P003 |
StudentID |
The first three characters of StudentID must not be “000”. |
10003 |
P004 |
StudentID |
If first character of StudentID is not an “S”, the fourth and fifth characters must not be “00”. |
10005 |
P005 |
StudentID |
If first character of StudentID is not an “S”, the last four characters must not be “0000”. |
10006 |
P006 |
FirstName, MiddleName, LastName |
Former edit deleted. |
|
P007 |
FirstName, MiddleName, LastName |
The FirstName, MiddleName, and/or LastName must only contain the following characters:
|
10015 |
P008 |
FirstName, MiddleName, LastName |
Name must not contain only apostrophes. |
10015 |
P009 |
FirstName, MiddleName, LastName |
Name must not contain only hyphens. |
10015 |
P010 |
FirstName, LastName |
Name must not contain only spaces. |
10015 |
P011 |
MiddleName |
Former edit deleted |
|
P012 |
FirstName, MiddleName, LastName |
The FirstName, MiddleName, and/or LastName must not contain only “0” – “9”. |
10017 |
P013 |
DistrictID |
The DistrictID contained within the CampusIDofEnrollment must match an entry registered with the TEA. |
01001 |
P014 |
CampusIDof Enrollment |
The first six characters of the CampusIDofEnrollment must be the same as the ID of the district transferring the PET Extract File. |
11011 |
P015 |
CampusIDof Enrollment |
CampusIDofEnrollment must match an entry registered with the TEA as an active instructional campus and is not a budgeted campus. |
11011 |
P018 |
CampusIDof Enrollment |
When creating or maintaining a PET Event, the first six characters of the CampusIDof Enrollment must match the district-level user’s Agent ID. |
NA |
P019 |
CampusIDof Enrollment |
When creating or maintaining a PET Event, the CampusIDofEnrollment must match the campus-level user’s Agent ID. |
NA |
P020 |
EnrollDate |
When creating or maintaining a PET Event, the EnrollDate must fall within the date range defined for the PET School Year in context. In general, the school year begins on June 1 and extends through August 31 of the following year. |
NA |
P021 |
EnrollDate |
The EnrollDate must not be greater than the PET file submission date. |
NA |
P022 |
WithdrawDate |
When creating or maintaining a PET Event, if a prior enrollment record for the CampusIDofEnrollment does not exist, the withdrawal event is invalid. |
NA |
P023 |
WithdrawDate |
When creating or maintaining a PET Event, the WithdrawDate must fall within the date range defined for the PET School Year in context. In general, the school year begins on June 1 and extends through August 31 of the following year. |
NA |
P024 |
WithdrawDate |
The WithdrawDate must not be greater than the PET file submission date. |
NA |
P025 |
LocalID |
When creating or maintaining a PET Event, the Local ID must be consistent with the PEIMS Data Standards’ Name Field pattern. In addition to the space character, this pattern allows any of the following characters: ABCDEFGHIJKLMNOPQRSTUVWXYZ0123456789 ~ ! @ # $ % ^ & * ( ) - _ + = : ; " ' , . / < > ? |
NA |
P026 |
CampusData |
Two or more CampusData elements for the same CampusIDofEnrollment for one Student are invalid. Note: All the PET Events for one Student at a given CampusIDofEnrollment should be clustered together in one or more PETEventSet elements. |
NA |
P027 |
PETEventSet |
Two or more incomplete PETEventSets for the same CampusIDofEnrollment for one Student are invalid. |
NA |
P028 |
EnrollDate / WithdrawDate |
Two or more equal PET Event dates for the same CampusIDofEnrollment for one Student in two different PET Event Sets are invalid. |
NA |
P029 |
BirthDate |
BirthDate must be a valid date. |
10141 |
P030 |
BirthDate |
BirthDate must be less than the enrollment date. |
NA |
P031 |
AmericanIndianAlaskanNativeCd, AsianCd, BlackAfricanAmericanCd, NativeHawaiianPacificIslandCd, or WhiteCd |
AmericanIndianAlaskanNativeCd, AsianCd, BlackAfricanAmericanCd, NativeHawaiianPacificIslandCd, or WhiteCd must be ‘1’. |
1011M |