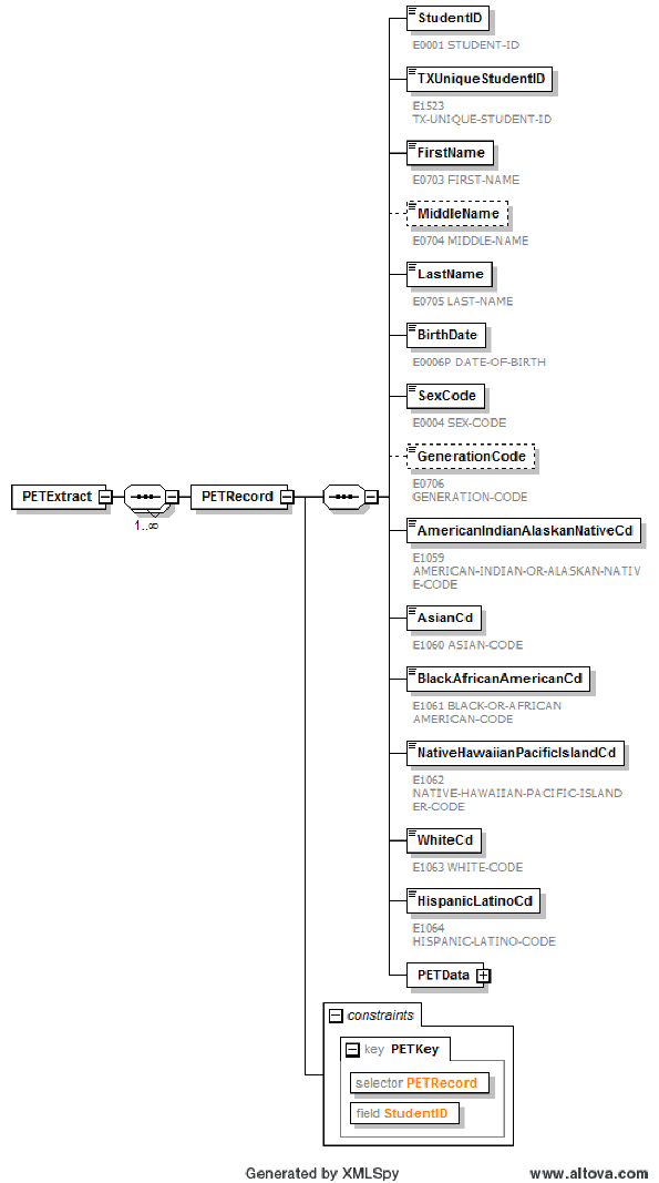
Graphical Representation of PET XSD

PET XML Schema Definition (XSD)
<xs:schema xmlns:xs="http://www.w3.org/2001/XMLSchema" id="PIDEnrollmentTracking">
<xs:element name="PETExtract">
<xs:complexType>
<xs:sequence maxOccurs="unbounded">
<xs:element name="PETRecord">
<xs:complexType>
<xs:sequence>
<xs:element name="StudentID">
<xs:annotation>
<xs:documentation>E0001 STUDENT-ID</xs:documentation>
</xs:annotation>
<xs:simpleType>
<xs:restriction base="xs:string">
<xs:pattern value="[S0-8][0-9]{8}"/>
</xs:restriction>
</xs:simpleType>
</xs:element>
<xs:element name="TXUniqueStudentID">
<xs:annotation>
<xs:documentation>E1523 TX-UNIQUE-STUDENT-ID</xs:documentation>
</xs:annotation>
<xs:simpleType>
<xs:restriction base="xs:string">
<xs:pattern value="[0-9]{10}"/>
</xs:restriction>
</xs:simpleType>
</xs:element>
<xs:element name="FirstName">
<xs:annotation>
<xs:documentation>E0703 FIRST-NAME</xs:documentation>
</xs:annotation>
<xs:simpleType>
<xs:restriction base="xs:string">
<xs:minLength value="1"/>
<xs:maxLength value="17"/>
<xs:whiteSpace value="preserve"/>
<xs:pattern value="['a-zA-Z0-9 -]{1,}"/>
</xs:restriction>
</xs:simpleType>
</xs:element>
<xs:element name="MiddleName" minOccurs="0">
<xs:annotation>
<xs:documentation>E0704 MIDDLE-NAME</xs:documentation>
</xs:annotation>
<xs:simpleType>
<xs:restriction base="xs:string">
<xs:minLength value="0"/>
<xs:maxLength value="14"/>
<xs:whiteSpace value="preserve"/>
<xs:pattern value="['a-zA-Z0-9 -]{0,}"/>
</xs:restriction>
</xs:simpleType>
</xs:element>
<xs:element name="LastName">
<xs:annotation>
<xs:documentation>E0705 LAST-NAME</xs:documentation>
</xs:annotation>
<xs:simpleType>
<xs:restriction base="xs:string">
<xs:minLength value="1"/>
<xs:maxLength value="25"/>
<xs:whiteSpace value="preserve"/>
<xs:pattern value="['a-zA-Z0-9 -]{1,}"/>
</xs:restriction>
</xs:simpleType>
</xs:element>
<xs:element name="BirthDate">
<xs:annotation>
<xs:documentation>E0006P DATE-OF-BIRTH</xs:documentation>
</xs:annotation>
<xs:simpleType>
<xs:restriction base="xs:date"/>
</xs:simpleType>
</xs:element>
<xs:element name="SexCode">
<xs:annotation>
<xs:documentation>E0004 SEX-CODE</xs:documentation>
</xs:annotation>
<xs:simpleType>
<xs:restriction base="xs:string">
<xs:pattern value="[M|F]"/>
</xs:restriction>
</xs:simpleType>
</xs:element>
<xs:element name="GenerationCode" minOccurs="0">
<xs:annotation>
<xs:documentation>E0706 GENERATION-CODE</xs:documentation>
</xs:annotation>
<xs:simpleType>
<xs:restriction base="xs:string">
<xs:maxLength value="1"/>
<xs:pattern value="([1-9 A-C])*"/>
</xs:restriction>
</xs:simpleType>
</xs:element>
<xs:element name="AmericanIndianAlaskanNativeCd">
<xs:annotation>
<xs:documentation>E1059 AMERICAN-INDIAN-OR-ALASKAN-NATIVE-CODE</xs:documentation>
</xs:annotation>
<xs:simpleType>
<xs:restriction base="xs:string">
<xs:pattern value="[01]"/>
</xs:restriction>
</xs:simpleType>
</xs:element>
<xs:element name="AsianCd">
<xs:annotation>
<xs:documentation>E1060 ASIAN-CODE</xs:documentation>
</xs:annotation>
<xs:simpleType>
<xs:restriction base="xs:string">
<xs:pattern value="[01]"/>
</xs:restriction>
</xs:simpleType>
</xs:element>
<xs:element name="BlackAfricanAmericanCd">
<xs:annotation>
<xs:documentation>E1061 BLACK-OR-AFRICAN AMERICAN-CODE</xs:documentation>
</xs:annotation>
<xs:simpleType>
<xs:restriction base="xs:string">
<xs:pattern value="[01]"/>
</xs:restriction>
</xs:simpleType>
</xs:element>
<xs:element name="NativeHawaiianPacificIslandCd">
<xs:annotation>
<xs:documentation>E1062 NATIVE-HAWAIIAN-PACIFIC-ISLANDER-CODE</xs:documentation>
</xs:annotation>
<xs:simpleType>
<xs:restriction base="xs:string">
<xs:pattern value="[01]"/>
</xs:restriction>
</xs:simpleType>
</xs:element>
<xs:element name="WhiteCd">
<xs:annotation>
<xs:documentation>E1063 WHITE-CODE</xs:documentation>
</xs:annotation>
<xs:simpleType>
<xs:restriction base="xs:string">
<xs:pattern value="[01]"/>
</xs:restriction>
</xs:simpleType>
</xs:element>
<xs:element name="HispanicLatinoCd">
<xs:annotation>
<xs:documentation>E1064 HISPANIC-LATINO-CODE</xs:documentation>
</xs:annotation>
<xs:simpleType>
<xs:restriction base="xs:string">
<xs:pattern value="[01]"/>
</xs:restriction>
</xs:simpleType>
</xs:element>
<xs:element name="PETData">
<xs:complexType>
<xs:sequence>
<xs:element name="CampusData" maxOccurs="unbounded">
<xs:complexType>
<xs:sequence>
<xs:element name="CampusIDofEnrollment">
<xs:annotation>
<xs:documentation>E0782 CAMPUS-ID-OF-ENROLLMENT</xs:documentation>
</xs:annotation>
<xs:simpleType>
<xs:restriction base="xs:string">
<xs:pattern value="[0-9]{9}"/>
</xs:restriction>
</xs:simpleType>
</xs:element>
<xs:element name="LocalID" minOccurs="0">
<xs:annotation>
<xs:documentation>E0923 LOCAL-STUDENT-ID</xs:documentation>
</xs:annotation>
<xs:simpleType>
<xs:restriction base="xs:string">
<xs:minLength value="0"/>
<xs:maxLength value="9"/>
<xs:pattern value="([A-Z0-9 ~!@#$%&*()+=:;",./<>?'^_ -])*"/>
</xs:restriction>
</xs:simpleType>
</xs:element>
<xs:element name="GradeLevelCode">
<xs:annotation>
<xs:documentation>E0017 GRADE-LEVEL-CODE</xs:documentation>
</xs:annotation>
<xs:simpleType>
<xs:restriction base="xs:string">
<xs:pattern value="[01EKP][0-9EGK]"/>
</xs:restriction>
</xs:simpleType>
</xs:element>
<xs:element name="PETEventSet" maxOccurs="unbounded">
<xs:complexType>
<xs:all>
<xs:element name="EnrollDate">
<xs:annotation>
<xs:documentation>E1050P ENROLL-DATE</xs:documentation>
</xs:annotation>
<xs:simpleType>
<xs:restriction base="xs:date">
<xs:minInclusive value="2015-06-01"/>
<xs:maxInclusive value="2016-08-31"/>
</xs:restriction>
</xs:simpleType>
</xs:element>
<xs:element name="WithdrawDate" minOccurs="0">
<xs:annotation>
<xs:documentation>E1051P WITHDRAW-DATE</xs:documentation>
</xs:annotation>
<xs:simpleType>
<xs:restriction base="xs:date">
<xs:minInclusive value="2015-06-01" fixed="false"/>
<xs:maxInclusive value="2016-08-31"/>
</xs:restriction>
</xs:simpleType>
</xs:element>
</xs:all>
</xs:complexType>
</xs:element>
</xs:sequence>
</xs:complexType>
</xs:element>
</xs:sequence>
</xs:complexType>
</xs:element>
</xs:sequence>
</xs:complexType>
<xs:key name="PETKey">
<xs:selector xpath="PETRecord"/>
<xs:field xpath="StudentID"/>
</xs:key>
</xs:element>
</xs:sequence>
</xs:complexType>
</xs:element>
</xs:schema>